注册
登录
首页
协会概况
新闻中心
协会工作
行业信息
机构设置
专家库
会员服务
党建之窗
下载中心
公告通知
协会要闻
协会期刊
专家专访
项目品鉴
黄页
众志成城抗疫情
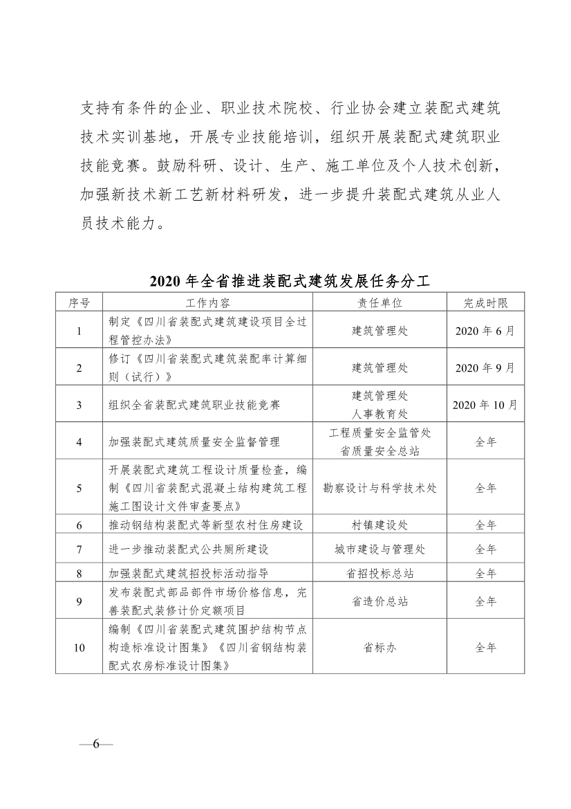
转发 | 四川省住房和城乡建设厅关于印发《2020年全省推进装配式建筑发展工作要点》的通知
时间:2020-03-06 来源:本站
四川省住房和城乡建设厅关于印发《2020年全省推进装配式建筑发展工作要点》的通知.pdf
上一条:转发 | 科技厅财政厅省税务局关于企业研发投入后补助通知
下一条:通知 | 四川省装配式建筑产业协会、西南科技大学土木工程与建筑学院关于联合举办“2020届毕业生春季空中 双选会”的通知
返回列表