注册
登录
首页
协会概况
新闻中心
协会工作
行业信息
机构设置
专家库
会员服务
党建之窗
下载中心
优质钢结构工程评选
部品部件评估认证
智能建造与建筑工业化人才培训
智工产业大讲堂
四川省职业技能竞赛
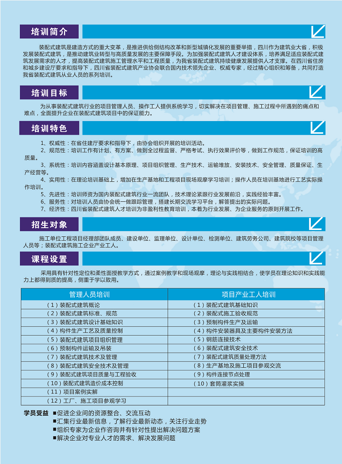
项目管理人员培训招生简章
时间:2018-06-27 11:19:39 来源:本站 编辑:admin
上一条:四川省装配式混凝土建筑项目管理人员培训(第一期)成绩合格名单
下一条:重要通知 四川省住房和城乡建设厅发布人才培训通知
返回列表