注册
登录
首页
协会概况
新闻中心
协会工作
行业信息
机构设置
专家库
会员服务
党建之窗
下载中心
政策文件
市州动态
产业发展
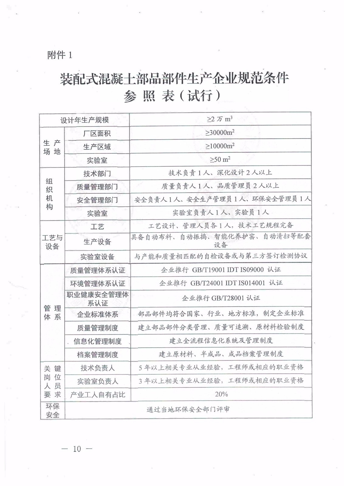
四川省经济和信息化厅等5部门关于推进四川省装配式建筑工业化部品部件产业高质量发展的指导意见
时间:2019-11-13 来源:本站
上一条:四川省建筑行业应对新型冠状病毒肺炎疫情相关文件
下一条:四川省人民政府办公厅 关于推动四川建筑业高质量发展的实施意见
返回列表